自动关机电路

比较器+ RC定时+三极管开关
R1和C1组成RC定时网络,Q1和Q2组成电子开关。
其工作过程:当把开关S1置于“关”时9V电池对电容C1充电,使得C1两端的电压等于电池电压。当把S1置于“开”时,电容C1接至运放的同相输入端(A),同时也通过R1放电,R2和R5分压得到约1.5V的电压加至运放的反相输入端(B),刚开机时电压A大于B,运放输出高电平,这说使用Q1 和Q2都导通,通过Q2的集电极输出9V电压,万用极工作。
随着C1的不断放电,A的电压不断下降,当A端电压小于B端电压时,运放输出低电平,Q2输出低电平,至于定时的时间,就取决于R1和C1了。其关系为:t=-ln(A/U)RC,其电U为电容的初始电压,A为终止电压。
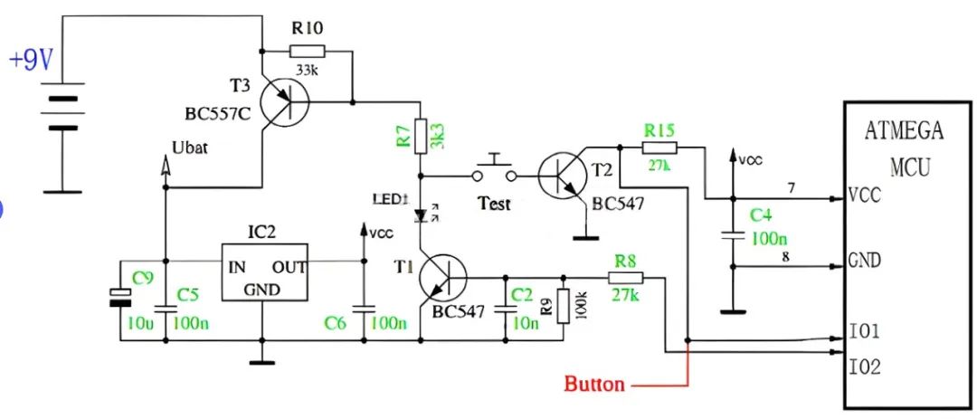
电源开关电路

在电路上电之前,开关“TEST”断开,单片机也没有通过VCC加电,此时,T1的基极通过R9(100k)接地,处于截止状态,T3的基级电阻R7所连接的Test,T1都处于截止状态,所以T3也处于截止状态。
电源+9V被T3隔离,没有加载稳压芯片IC2上,IC2的输出VCC保持低电平。
NPN继电器开关电路

当由于晶体管的开关作用向线圈供电时,由于欧姆定律(I = V / R)所定义的线圈直流电阻,将流过最大电流,其中一些电能存储在继电器线圈的磁场内。
当晶体管切换为“ OFF”时,流经继电器线圈的电流减小,磁场消失,磁场中存储的能量必须到达某个位置,并且在线圈上试图保持继电器线圈中的电流时会在线圈两端产生反向电压,此动作会在继电器线圈上产生一个高电压尖峰,如果堆积会损坏开关NPN晶体管。
防止损坏半导体晶体管,在继电器线圈两端连接了一个“续流二极管”,也称为续流二极管,续流二极管将线圈两端的反向电压钳位到大约0.7V,耗散了存储的能量并保护了开关晶体管,续流二极管仅在电源为极化直流电压时适用,AC线圈需要不同的保护方法,使用了RC缓冲电路。
"以上信息均来源网络,如有侵删 "