一、对锂电池的了解
根据锂电池的结构特性,最高充电终止电压应为4.2V,不能过充,否则会因正极的锂离子拿走太多,而使电池报废。其充放电要求较高,可采用专用的恒流、恒压充电器进行充电。通常恒流充电至4.2V/节后转入恒压充电,当恒压充电电流降至100mA以内时,应停止充电。
充电电流(mA)=0.1~1.5倍
电池容量(如1350mAh的电池,其充电电流可控制在135~2025mA之间)。常规充电电流可选择在0.5倍电池容量左右,充电时间约为2~3小时。
因锂电池的内部结构所致,放电时锂离子不能全部移向正极,必须保留一部分锂离子在负极,以保证在下次充电时锂离子能够畅通地嵌入通道。否则,电池寿命就相应缩短。为了保证石墨层中放电后留有部分锂离子,就要严格限制放电终止最低电压,也就是说锂电池不能过放电。放电终止电压通常为3.0V/节,最低不能低于2.5V/节。电池放电时间长短与电池容量、放电电流大小有关。电池放电时间(小时)=电池容量/放电电流。锂电池放电电流(mA)不应超过电池容量的3倍。(如1000mAH电池,则放电电流应严格控制在3A以内)否则会使电池损坏。
标准地,一般锂电池的充放电公式可以定义为:
充放电时间(分钟)=容量*1.1/电流(mA)*60
其中,1.1代表系数;
3、锂电池保护电路
充电保护电路,选择芯片DW01和GTT8205的组合,可以做到短路保护,过充过放电的保护。

该电路主要由锂电池保护专用集成电路DW01,充、放电控制MOSFET1(内含两只N沟道MOSFET)等部分组成,单体锂电池接在B+和B-之间,电池组从P+和P-输出电压。充电时,充电器输出电压接在P+和P-之间,电流从P+到单体电池的B+和B-,再经过充电控制MOSFET到P-。在充电过程中,当单体电池的电压超过4.35V时,专用集成电路DW01的OC脚输出信号使充电控制MOSFET关断,锂电池立即停止充电,从而防止锂电池因过充电而损坏。放电过程中,当单体电池的电压降到2.30V时,DW01的OD脚输出信号使放电控制MOSFET关断,锂电池立即停止放电,从而防止锂电池因过放电而损坏,DW01的CS脚为电流检测脚,输出短路时,充放电控制MOSFET的导通压降剧增,CS脚电压迅速升高,DW01输出信号使充放电控制MOSFET迅速关断,从而实现过电流或短路保护。
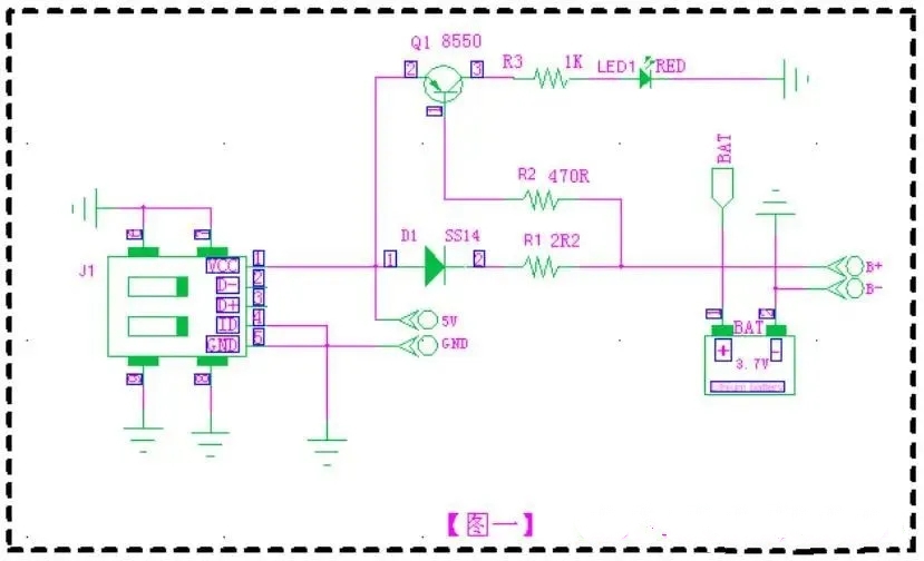
二、单节锂电池充电电路
原理:如下图一,DC5V流经肖特基二极管D1后,经过一个限流电阻R1接到电池。其中Q1、R2、R3、LED1为充电指示电路。随着被充电池电压的上升,充电电流将逐渐减小,待电池充满后D1、R1上的压降将降低,从而使Q1截止,LED将熄灭。为保证电池能够充足,请在指示灯熄灭后继续充1小时左右。

2、4054充电电路

3. TP4056充电电路
TP4056是一款完整的单节锂离子电池采用恒定啊电流/恒定电压线性充电器。其底部带有散热片的SOP8封装与较少的外部元件数目,使得TP4056成为便携式应用的理想选择。TP4056可以适合USB电源和适配器电源工作。下面以简捷的电路说明一下TP4056在设计中需要注意的地方。
(1) 充电电流可以通过电阻R8进行编程。公式:IBAT = 1200 / R8 精度在10%;
(2) 充电状态,红灯亮,绿灯灭;充满状态,红灯灭,绿灯亮;
(3) TEMP正常连接(连接到电池的NTC),当出现欠压,电池温度过高、过低、无电池等故障状态时,红灯灭,绿灯灭;图三电路中,TEMP直接接地,因此不具有此状态;
(4) BAT接10UF的电容,无电池(TEMP端接地)时,红灯闪烁,绿灯亮;
(5) Layout的时候,由于TP4056为ESOP8封装,所以芯片底部要开窗,使芯片更好的接地,且Bottom层也要适当的加大开窗面积,加强TP4056的散热;
(6) 如果需要增加热调节电流功能,需要在DC5V串一个0.25欧1206封装的电阻;
加0.25欧电阻的作用:降低内部MOSFET两端的压降能够显著减少IC中的功耗。在热调节期间,这具有增加输送至电池的电流的作用。对策之一是通过一个外部元件(例如一个电阻器或二极管)将一部分功率耗散掉。
充电器在工作的时候会发热,在发热的情况下,比如规定最大充电电流为1A,实际上发热以后充电电流达不到1A,越热输出电流越小,为了解决这个问题,就是连接一个电阻,将一部分功率耗散掉。
让这个电阻承担一部分热量,减小芯片发热,来增加锂电池充电电流。
三、双节锂电池充电电路
1、DC5V给7.4V锂电池充电

注意事项:
1.对于蓝牙音响等存在电池边充边放的应用,2脚BAT上应有足够的电容,确保BAT上的纹波小于100mV,否则BAT上的纹波会干扰IP2322的检测,出现拔掉VIN输入,充电灯还亮的问题;
2.R9的作用:保护芯片的第8脚,防止充电器上的瞬时高压损坏芯片;
3.R15的作用:防止出现拔掉充电线,充电灯还亮的问题;
4.肖特基二极管D2的正向电流要大于1A,不能使用IN5819(S4),建议使用经常用到的SS14、SS24、SS34等;
5.Layout时,电感应尽量靠近芯片摆放,且电感下面不能走线,电感同层下面的铜要挖空。
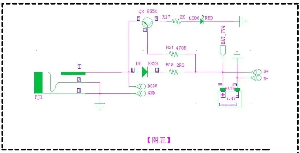
2. DC9V经过二极管给7.4V锂电池充电电路
原理:如下图五,DC9V流经肖特基二极管D5后,经过一个限流电阻R18接到7.4V电池。其中Q3、R21、R17、LED6为充电指示电路。随着被充电池电压的上升,充电电流将逐渐减小,待电池充满后D5、R18上的压降将降低,从而使Q3截止,LED6将熄灭。为保证电池能够充足,请在指示灯熄灭后继续充1小时左右。

注意事项:本电路的优点是电路简单、成本低;缺点稳定性低,在成本没有严格要求的情况下,优先选用充电管理芯片给7.4V锂电池充电,尤其是双节、三节、四节......电池的充电。
3. DC9V通过TCS6207充电管理芯片给7.4V锂电池充电电路